JUAL RIELLO RL 250 – BURNER INDUSTRI BB SOLAR
Burner Riello RL 250 adalah Burner/Pembakar dengan dua Nozzle atau Two Stage/ dua tahap pembakaran, pembakaran api satu dengan kapasitas 516.000 – 1.075.0000 Kcal/h dan pembakaran Api dua dengan kapasitas Maksimal 2.322.000 Kcal/h. Burner Riello Type RL Burner Paket Brand Italy. kebutuhan bakar bakar Solar Min 41 – 130 Kg/Jam.
Burner Riello RL 250 ini juga dirancang untuk digunakan dalam boiler udara panas suhu rendah atau sedang, boiler udara panas atau uap, boiler minyak diatermik. Pengoperasiannya adalah “dua tahap”; pembakar dilengkapi dengan panel kontrol berbasis mikroprosesor, yang memberikan indikasi status pembakar dan penyebab kesalahan.
Optimalisasi emisi suara dijamin oleh desain khusus penghisapan udara dan oleh bahan kedap suara yang disertakan. Peningkatan kinerja kipas dan kepala pembakaran, menjamin penggunaan dan kinerja yang sangat baik pada semua laju pembakaran.
Desain eksklusif memastikan dimensi yang diperkecil, penggunaan dan perawatan yang mudah. Berbagai macam aksesori menjamin perbaikan kerja. DI Indonesia Burner ini banyak digunakan untuk Aplikasi:
- Pelapis Tungku Oven Pembakar
- Pemanas Ruangan
- Pembakar Rotary Dryer
- Pemanas Air Panas
- Ketel Uap
- Pemanas Minyak Termal
DATA TEKNIS RIELLO RL 250
- MODEL : RL 250
- JENIS : 970 T80
- KEKUATAN (1)
- Tahap Dua/ Nozzle ke Dua : 1250 2700 kW
- kebutuhan Bahan Bakar 106 – 228 kg/jam
- Tahap Satu/ Nozzle ke Satu : 759 – 1423 kW
- OUTPUT (1) : Mcal/jam 516.000 – 1.075.000
- BAHAN BAKAR : MINYAK RINGAN/ TENAGA SURYA
- – nilai kalor bersih : 11,8 kWh/kg
- Mcal/kg : 10,2 (10.200 kkal/kg)
- – kepadatan : 0,82 – 0,85 kg/dm3
- – viskositas pada suhu 20 °C: mm2/s maks 6 (1,5 °E – 6 cSt)
- OPERASI • Intermiten (min. 1 pemberhentian dalam 24 jam).
- • Dua tahap (nyala api tinggi dan rendah) dan satu tahap (semua – tidak ada).
- NOZEL : nomor 2
- APLIKASI STANDAR Boiler: air, uap, minyak diatermik
- SUHU LINGKUNGAN : 0 – 40 °C
- SUHU UDARA PEMBAKARAN : maks 60 °C
- PASOKAN LISTRIK : 230 – 400 dengan netral ~ +/-10% , Hz 50/60 – Tiga fase
- MOTOR LISTRIK
- putaran per menit : 2900
- Lebar : 4500
- V. : 230/400
- J : 8,7
- KAPASITOR MOTOR : F/V 16/450
- TRAFO PENGAPIAN
- Tegangan V1 – V2 : 230V – 2x12kV
- I1 – I2 : 0,2A – 30mA
- POMPA
- output (pada 12 bar) : kg/jam 230
- kisaran tekanan: maks 10 – 21 bar
- suhu bahan bakar: 90 °C
- KONSUMSI TENAGA LISTRIK : maks 5500 W
- TINGKAT KEBISINGAN (2) TEKANAN SUARA dB(A) : 83,9
- KEKUATAN SUARA : 86
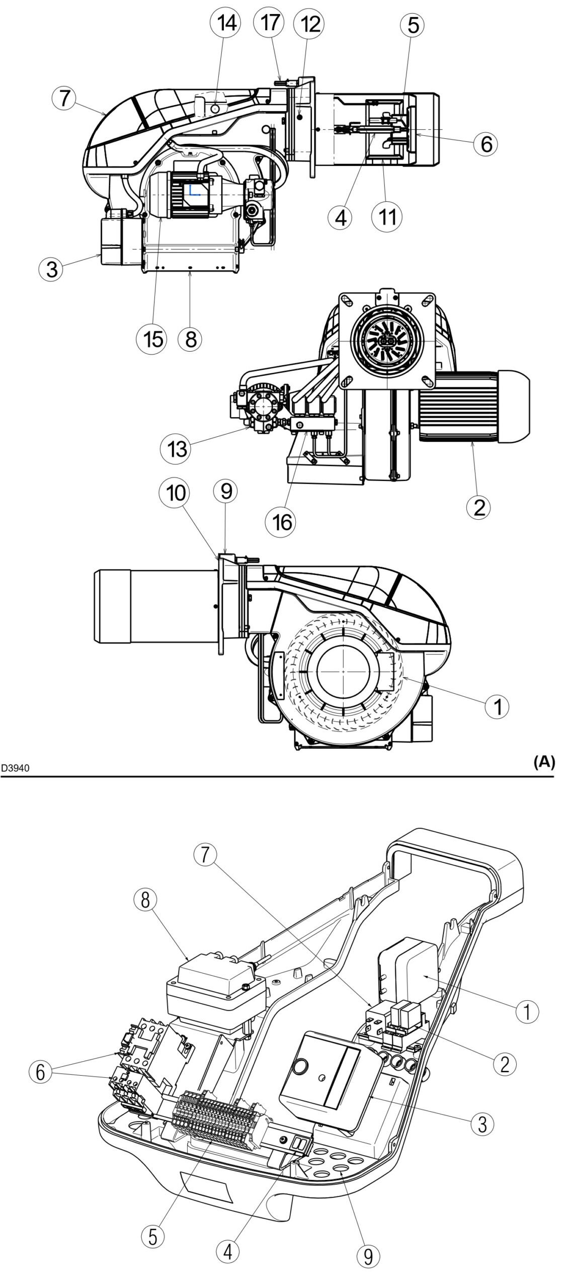
DESKRIPSI BURNER RIELLO RL 250
DESKRIPSI PEMBAKAR (A)
1 Kipas
2 Motor kipas
3 Servomotor katup gerbang udara
4 Kepala pembakaran
5 Elektroda pengapian
6 Cakram stabilitas api
7 Papan panel – penutup
8 Saluran masuk udara ke kipas
9 Manifold
10 Layar isolasi termal untuk mengamankan pembakar ke boiler
11 Penutup
12 Titik uji tekanan udara
13 Pompa
14 Sel fotolistrik
15 Motor pompa
16 Kelompok katup
17 untuk penyetelan kepala
DESKRIPSI PAPAN PANEL (B)
1 Sakelar tekanan udara
2 Relai kontak bebas tegangan
3 Kotak kontrol 4 Dua saklar:
– satu “pembakar mati – hidup”
– satu untuk “operasi tahap 1 – 2”
5 Strip terminal pasokan utama
6 Kontaktor motor dan pemutus termal dengan tombol reset
7 Relai motor pompa
8 Trafo pengapian 9 Entri untuk kabel daya dan kabel eksternal
CATATAN
Dua jenis kegagalan pembakar dapat terjadi: Penguncian kotak kontrol: jika tombol tekan kotak kontrol 3)(B) (lampu LED merah) menyala, ini menunjukkan bahwa pembakar terkunci. Untuk mengatur ulang, tahan tombol tekan selama 1 hingga 3 detik.
Motor trip: melepas dengan menekan tombol tekan relai pemutus termal.
INSTALASI BURNER RL 250
PELAT BOILER (A)
Bor pelat pengunci ruang bakar seperti yang ditunjukkan pada (A). Posisi lubang berulir dapat ditandai menggunakan layar termal yang disertakan dengan pembakar.
PANJANG TABUNG PELEDAKAN (B)
Panjang tabung peledakan harus dipilih sesuai dengan indikasi yang diberikan oleh produsen boiler, dan dalam hal apa pun harus lebih besar dari ketebalan pintu boiler lengkap dengan fettling-nya. Untuk boiler dengan saluran cerobong asap depan 1) atau ruang pembalikan api, pelindung fettling dalam bahan tahan api 5) harus disisipkan di antara fettling boiler 2) dan tabung peledakan 4). Penghilang pelindung ini tidak dapat membahayakan ekstraksi tabung peledakan. Untuk boiler yang memiliki bagian depan berpendingin udara, fettling tahan api 2)-5)(B) tidak diperlukan kecuali jika diminta secara tegas oleh produsen boiler.
MEMASANG PEMBAKAR KE BOILER (B)
• Selipkan layar isolasi termal (peralatan standar) ke tabung ledakan 4) (B).
• letakkan seluruh pembakar pada lubang boiler (yang telah diatur sebelumnya, lihat gbr. (A), dan kencangkan dengan sekrup yang diberikan sebagai peralatan standar. Kopling pembakar-boiler harus kedap udara.
PT.INDIR MITRA BOILER












Comments
No comment yet.